首次中国居民环境与健康素养调查结果

2020-08-25

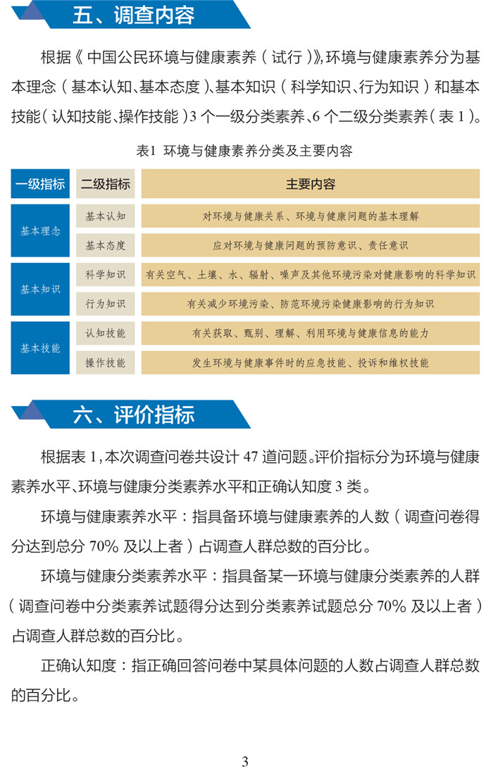
1

2

3

4

5

6

7

8

9

10

11


来源:生态环境部